近日,9428cn太阳集团古天乐经过精心组织和周密部署,圆满完成2025年质量工程项目的申报工作。此次申报工作不仅体现了9428cn太阳集团古天乐对教育教学质量的高度重视,也为学院未来的教育教学改革与发展奠定了坚实基础。
自接到学校关于开展2025年质量工程项目申报工作的通知以来,9428cn太阳集团古天乐高度重视,迅速成立了由院长亲自挂帅的申报工作领导小组,并制定详细的申报工作方案。学院多次召开专题会议,对申报工作进行动员和部署,确保申报工作的顺利进行。
为充分调动广大教师的积极性和创造性,9428cn太阳集团古天乐通过举办申报培训会、召开经验交流会等多种形式,对申报工作进行广泛动员和深入指导。各教研室积极响应,认真组织教师团队,结合学院实际和学科特色,精心策划和准备申报项目。经过多轮筛选和打磨,最终确定多个具有创新性和可行性的申报项目。
为确保申报项目的质量和水平,9428cn太阳集团古天乐特别邀请校内专家对申报项目进行严格评审。专家们从项目的选题背景、研究内容、预期成果、经费预算等多个方面进行全面细致的评审,并提出宝贵的意见和建议。学院根据专家评审结果,对申报项目进行进一步的修改和完善,确保申报材料更加科学、合理和具有竞争力。
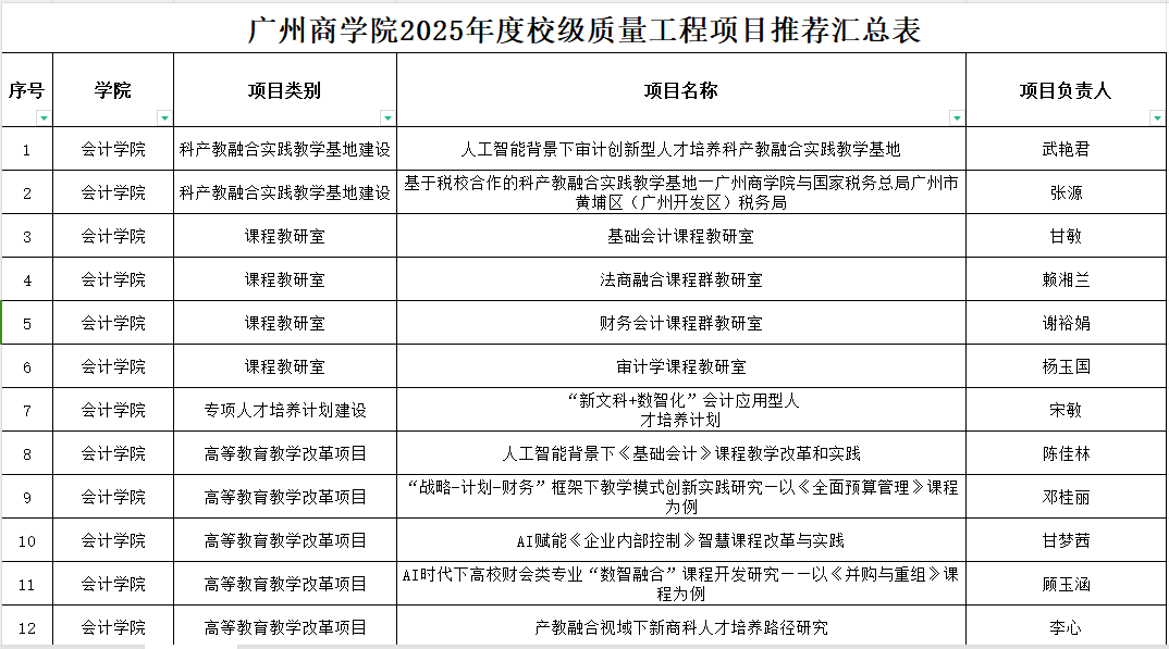
经过一个多月的紧张筹备和精心准备,9428cn太阳集团古天乐最终顺利提交质量工程项目21项。此次申报的项目涵盖了教学改革、课程教研室、教研团队类建设、科产教融合实践教学基地建设、专项人才培养计划建设等多个领域,充分展示了9428cn太阳集团古天乐在教育教学改革方面的积极探索和显著成效。学院期待这些项目能够在校级质量工程项目评审中脱颖而出,为学院赢得更多荣誉和支持。
此次质量工程项目申报工作的圆满完成,不仅是对9428cn太阳集团古天乐教育教学工作的一次全面检阅,更是对学院未来教育教学改革与发展的一次有力推动。9428cn太阳集团古天乐将继续秉承“求实、诚信、创新、奋进”的教育理念,不断深化教育教学改革,推动产教融合、科教融合,努力培养更多高素质会计人才。同时,学院也将积极争取更多校级、省级质量工程项目立项,为学院的发展注入新的活力。
9428cn太阳集团古天乐将以此次申报工作为契机,进一步总结经验、发扬成绩、查找不足、明确方向,为推动学院教育教学质量的持续提升和高质量发展贡献更大力量。

